
北京瑞光極遠數碼科技有限公司
銷售熱線:010-51668966
24小時服務熱線:010-51668966
地址:北京市海淀區上地六街康得大廈
網站:zpnews.net
哨位設施光端機集成箱




1. 正向網絡視頻監控
1.1. 重點看守點攝像機、死角攝像機
1.2. 哨兵人臉攝像機
1.3. 子彈箱內部視頻監控攝像頭
1.4. 要求在哨所內可以看到前、后、左、右區域
2. 反向網絡視頻監控
2.1. 監視器,通過畫面分割器,連接下面分支的光端機圖像;尤其包括值班室的圖像(該功能可用作雙向音視頻對講),實現雙向監控
3. 報警系統
3.1. 四種不同顏色的按鈕,每一種顏色對應相應的報警。把報警按鈕安裝于哨位設施集成箱上。當有警情發生時,哨兵可觸發相應的報警按鈕。如暴獄、越獄、襲擊、災害。
3.2. 語音播報系統和聲光報警相結合實現報警聲、光、語音一體化同時報警,并對報警情況存儲
3.3. 報警技術聯動:可將紅外報警、子彈箱報警、武器庫報警、無線報警、門禁報警、電網報警等多種報警進行整合聯動。
3.4. 報警人員聯動:與附近哨所聯動
3.5. 可以外接報警聲喇叭(平常播放高保真音樂、緊急時可以喊話、也可以播放報警警報音、鳴槍告警)、閃爍警燈,
4. 雙向對講與對講監聽
4.1. 按鍵對講模式:按下鍵才能與中心端對講,才能聽到中心端聲音,平常只有中心端能夠監聽所有用戶語音;在中心端控制臺上能夠看到當前講話的是哪個客戶
4.2. 全雙工對講模式:任何一端都能隨時和所有用戶對講。
4.3. 通過中心端操作,可以同時實現組呼、群呼、語音廣播
5. 電話接入
5.1. 內部應急指揮電話,與調度系統相連
5.2. 外線生活電話
5.3. 屏幕上有來電信息顯示:來電號碼,來電信息
6. 槍支控制
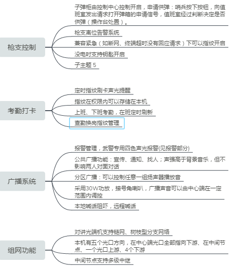
6.1. 子彈柜由控制中心控制開啟,申請供彈:哨兵按下按鈕,向值班室發出請求打開彈箱的申請信號,值班室經過判斷決定是否供彈(操作臺處置)。
6.2. 槍支離位告警系統
6.3. 兼容緊急(如斷網、終端超時沒有回應請求)下可以指紋開啟
6.4. 沒電時支持鑰匙開啟
7. 考勤打卡
7.1. 定時指紋刷卡聲光提醒
7.2. 指紋在權限內可以存儲在本機
7.3. 上班、下班考勤,在班定時刷新
7.4. 查勤換崗指紋管理
8. 廣播系統
8.1. 報警管理,武警專用四色聲光報警(見報警部分)



